新澳彩

解读方式: 图文方式 生成日期: 2024-12-09
来源: 新澳彩官网 解读单位: 自治区兽药饲料监察所
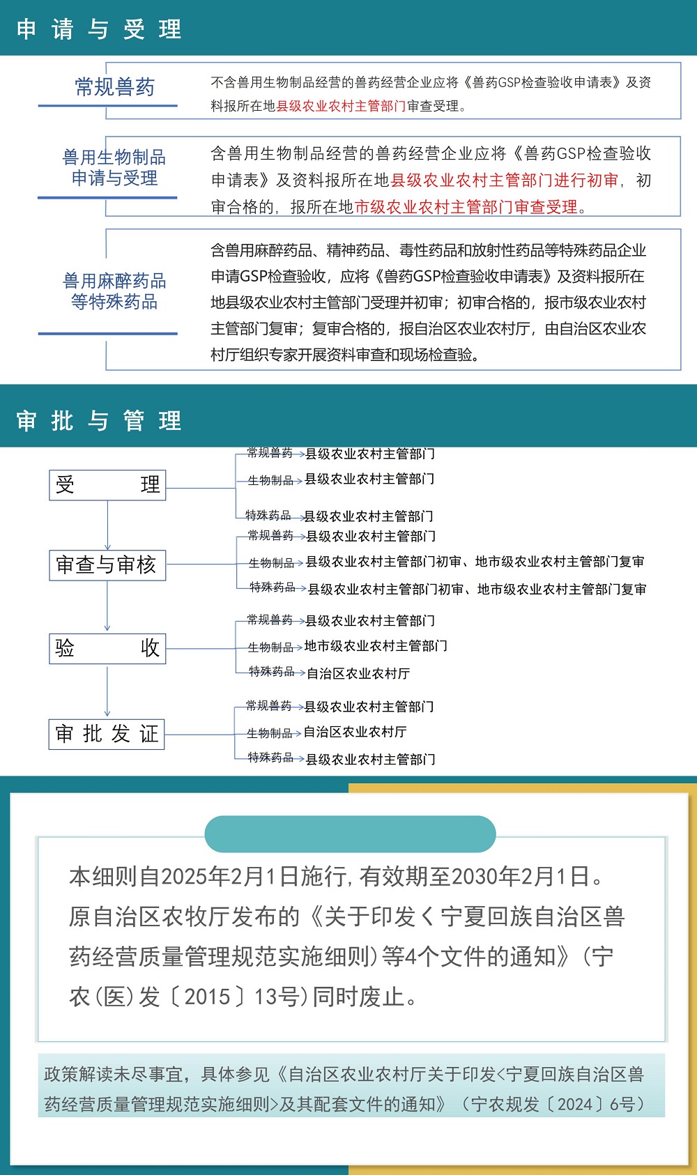
图文解读《宁夏回族自治区兽药经营质量管理规范实施细则》及其配套文件

新澳彩

新澳彩

附件下载:

扫一扫在手机打开当前页

主办:新澳彩-新澳彩开奖-新澳彩官网 网站维护电话:0951-5169901

地址:宁夏回族自治区银川市金凤区北京中路159号 网站标识码:6400000046

宁ICP备19000526号-1 Copyright 2009 xinaocaigw.com All Right Reserved 宁公网安备 64010602000541号