新澳彩
无障碍
长者版
政策解读
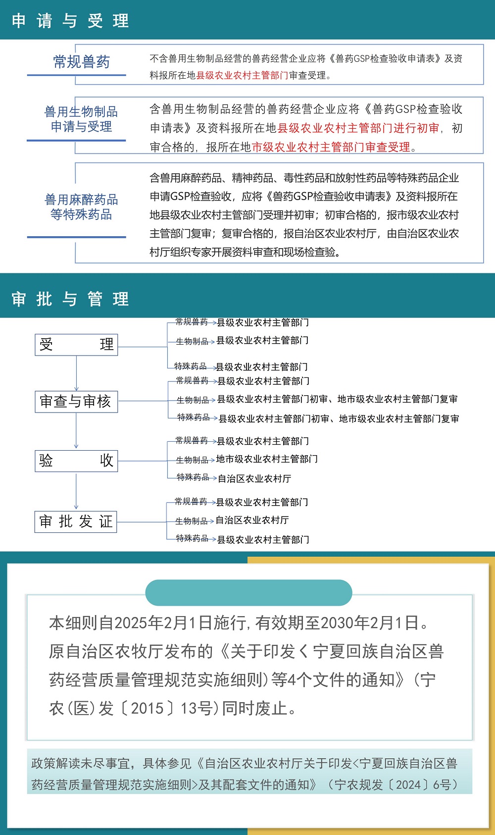
图文解读《宁夏回族自治区兽药经营质量管理规范实施细则》及其配套文件
来源:新澳彩官网
2024.12.09
相关文件:
新澳彩官网 关于印发《宁夏回族自治区兽药经营质量管理规范实施细则》及其配套文件的通知
附件下载: